教师节!漯河表彰名单公布,一起来看
[
漯河发布微信
]
作者:
2023-09-08 13:39:29
|
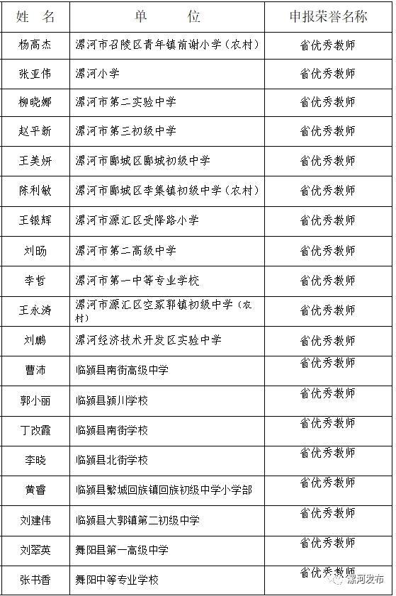
今年的9月10日是我国第39个教师节,今年教师节的主题是:躬耕教坛,强国有我。漯河市教育局也表彰了一批教育工作先进单位和教育工作者。
透过这份长长的榜单,让我们向所有坚守在教育一线的老师道一声:
教师节快乐!
漯河市2023年向省推荐先进集体
和先进个人名单


2023年“漯河最美教师”名单

漯河市首届教书育人楷模名单

漯河市教育系统先进集体和先进个人名单
(排名不分先后)
















责任编辑:xjyt
浏览次数:次