郑州:多中学报到、军训、返校时间确定!
根据《郑州市教育局关于加强高中阶段学生军训工作的通知》精神,
郑州多所高中陆续发布通知,
公布2023年高一新生报到、军训等相关安排。
郑州市第二高级中学
欢迎您成为郑州市第二高级中学的一员,根据高中学分管理相关规定和郑州市教育局郑教体卫艺【2023】35号文件《关于做好2023年学生军训工作的通知》,高中生圆满完成军训,获得4学分。为了您能尽快适应新的学习和生活环境,现将入学军训有关事宜通知如下:
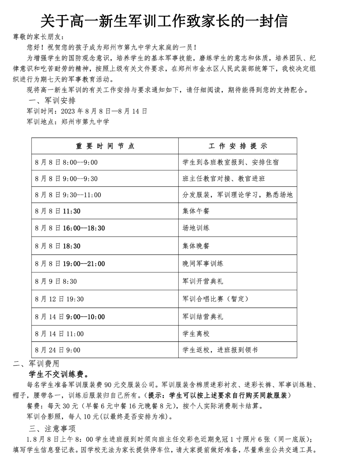
一、军训安排:
1.时间:8月13日上午7:00—8月19日上午10:00(共7天)。
2.地点:郑州市第二高级中学(政通路与淮南街交叉口向南100米)
3.军训形式:全封闭军事化管理,全住宿,无特殊原因家长不探视。
4.报到流程:从分班公示表查找自己班级→8:00前带行李到所在班级教室报到→班主任核验录取通知书→8:30到操场举行开营仪式→9:00开始编排队形、军训→11:30到餐厅就餐→12:00到教室拿行李,到宿舍楼指定寝室安排住宿。
5.分班查询方法
查询方法1:提前关注“郑州市第二高级中学”官方微信公众号,8月13日上午7:00根据提示扫描查询二维码,输入相关信息查询分班结果和教室分布;
查询方法2:8月13日入校前在校门口扫描张贴的查询二维码,查询分班结果和教室分布;
查询方式3:8月13日7:00学生入校后从校园公示栏中查询。

二、新生军训应备物品清单:
1.学习用品:黑色水笔2支、笔记本及其他文具用品。
2.床上用品:褥子、凉席(学校床铺尺寸1.9米×0.85米,请家长按照尺寸准备好)枕头、盖被(宿舍有空调)、床单等。
3.生活用品:饮水杯、脸盆、毛巾、洗漱用品、拖鞋、生活用纸、洗衣粉或肥皂、洗发露、晾衣架等。
4.军训服装:军训将统一穿学校的校服,请按照要求提前采购校服服装,如果有特殊原因未采购到校服,请每人自备两套衣服(运动服最佳),深蓝色短袖上衣,深蓝色运动长裤,白色运动鞋。
5.其他:
(1)若因身体疾病不能参加军训需在8月13日8:00入学报到时把市级以上医院病免证明交给班主任,由班主任签字统一报学生发展中心存档;若有既往病史请提前告知班主任,并自备常用药品,避免发生意外。
(2)军训期间将在学校食堂就餐,每人每天30元(共计180元)。
(3)新生入学报到时除带生活费外,可带少量(50元以内)的现金,以便购买自己学习、生活急需品。
三、相关要求:
1.学生禁止带手机等任何电子产品,不得携带酒精等易燃易爆物品,不得携带任何刀具的违禁物品,不得携带贵重物品。
2. 学生仪容仪表需符合中学生相关要求,杜绝染发、烫发、怪发,杜绝奇装异服(男女生均需穿长裤),不得佩戴任何首饰,违规者学校将推迟该生报到,责令其回家整改。
3.8月19号上午10:00左右军训结束,家长可通过学校官方抖音公众号观看军训掠影,军训期间家长谢绝入校。
4. 为了孩子安全及交通通畅,请家长接送孩子最好不开机动车,如果必须开车,车辆需停放在政通路以北,航海路以南,请自觉遵守。
郑州市第二高级中学
学生发展中心
郑州市第五中学

郑州市第九中学


郑州市郑开学校
2023级新生入学须知
同学,你好!欢迎加入郑开学校大家庭。为方便同学们顺利入学,请和家长一起认真阅读以下内容,为开学做好充分准备。
1.入学时间:8月13日下午17:00(8月14——8月20日军训,请您关注学校公众号,如有变动,会在公众号通知)。
2.入学地点:郑州市郑开学校(美秀路与小南岗街交叉口南50米)。
3.入学要求:
(1)携带录取通知书按时入学,逾期且未提前说明原因者,按有关规定,取消入学资格。
(2)仪容仪表
男生发型前不过眉、侧不过耳、后不过领。女生短发发长不遮耳、不及肩,长发扎起;不染发,不烫发,严禁剃光头、纹身。
禁止穿各类奇装异服,禁止穿短裤、短裙、拖鞋等。不戴项链、项圈、保健圈、耳钉、耳环、戒指、手镯、手链等各种饰品,不化妆,不染指甲。
凡不符合上述要求的,一律延缓报到,由家长领回整改。
4.入学流程:
(1)查宿舍、班级:在校内广场的新生名单中查看自己所在班级及宿舍;
(2)入住整理宿舍:按宿舍门口张贴的铺位表进入宿舍,整理床铺;
(3)进班报到:18:00前学生到班级报到,家长18:00前离校完毕。
5.学生需带个人物品
学习用品、床上用品、驱蚊用品、生活用品等,宿舍床为2.0米×0.9米的上下铺(内径1.9米×0.82米)。2寸彩色蓝底照片8张、小锁一把。所带物品尽量简洁。
禁止携带零食以及手机等电子设备,禁止携带水果刀、管制刀具、打火机等可能妨碍公共安全的物品。军训期间家长不探视。
联系电话:赵老师 13137729800 闫老师 13525548683
郑州市郑开学校
郑州市第二外国语学校
家长朋友:
您好!
8月上旬,因教师须参加教育培训等,高一新生报到时间改为8月15日下午14:30-15:30,8月15日至20日军训。请相互转告。
郑州市第二外国语学校
2023年8月1日
郑州市第103高级中学
郑州市第一〇三高级中学2023级新生入学前工作提醒如下:
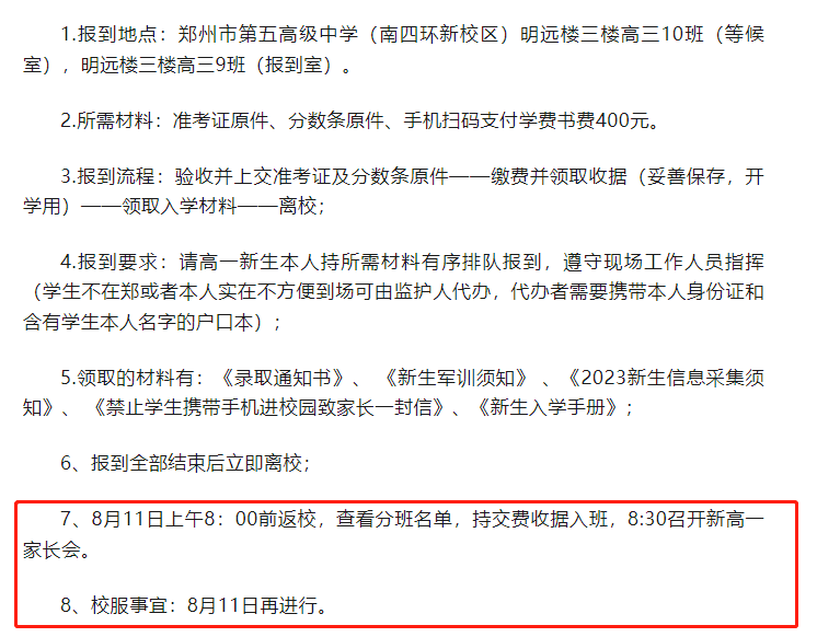
1.2023年8月13日8:30召开新生家长会,仅需学生家长本人参会;8月14日8:30进行新生入学报到,学生本人必须到校,近期工作安排的具体内容详见学校发放的蓝色新生入学手册和粉色单页,请家长朋友们与学生认真阅读。
2.目前还没有通过扫描二维码完成《基本信息填写》《2023级新生个性化评价量表》的学生,请务必于8月6日晚21:00前填写完成,其中尺码信息涉及新生军训服装、校服订制,务必需填写准确、清楚。


3.学生公寓单人床所需的被芯的适宜尺寸为1.5x2;枕芯尺寸为0.42X0.7,家长朋友们可提前做好准备。
郑州市第一〇三高级中学
2023年8月6日
郑州市第十八中学
开学前相关事项及时间须知
1.8月8日8:30,根据网上公布的分班结果,凭书作费缴费条进班,交身份证复印件一份,近期免冠彩色照片一版(1寸,蓝底)。同时上交父母均签字的《不带手机进校园》回执。
2.8月8日8:30-12:00,班主任组织学生进行军训动员和入学教育。由班主任做军训动员,力争获得“军训先进班集体”和“军训标兵”。创建班级文化雏形(自我介绍、学生干部队伍、班级精神等)。
统计正式开学后学生住校或走读的信息(请家长提前与孩子商量确定,统计完成后将不得更改)。
3.8月9日8:00,操场集合,8:20登车前往军训地点(新郑)。8月9—18日,新生军训。
4.8月19日-21日,在学校报告厅参加启航训练营,进行初高中各学科学法指导的衔接教育,助力新生完成从初中到高中的平稳过渡。
5.8月24日上午返校,开展开学第一课。具体返校时间按照班主任通知要求。
8月25日正式上课。
新生军训须知
1.8月9日上午8:00,操场集合,8:20,登车前往军训地点(新郑)。分配宿舍,领取军训服装,放置个人物品,召开军训动员大会。
2.8月9日—8月18日,各班配合军训教官进行军事训练。18日上午12:00,军训结束,返回学校(具体时间看班级群内通知)。
3.军训属于高中必修课程,并纳入学分管理,新生必须参加军训,并记好军训日记。无故不参加者将取消入学资格。
4.男女生的装扮要符合学生身份,符合《郑州18中发型标准》,不得染发、烫发、怪发,不得佩戴首饰。不合格者需提前整改,否则在军训地点,将会强制达标。(男生平头,女生长发者要求束发)
5.军训需带物品:洗漱用品、水杯、腰带、换洗衣物、白色运动鞋、备用药品(根据自身身体情况)、笔、笔记本。(床上用品已有)
6.禁止携带手机及其他电子设备,一经发现,按照校纪校规处理。情节严重者,取消入学资格。
7.患有心脏病、哮喘、癫痫等病症,或者骨折,做过大型手术等特殊情况的学生,家长需向班主任说明情况,以取得适当照顾。
8. 9日返校的当天早上一定要吃早饭,同时建议带一瓶含糖饮料,以防因空腹诱发低血糖导致头晕。
9.军训期间谢绝家长探望。建议添加班主任电话,积极办理校信通,并加入班级微信群。
郑州市第十八中学
郑州市第四十四高级中学

郑州钱学森实验学校

郑州嵩阳中学
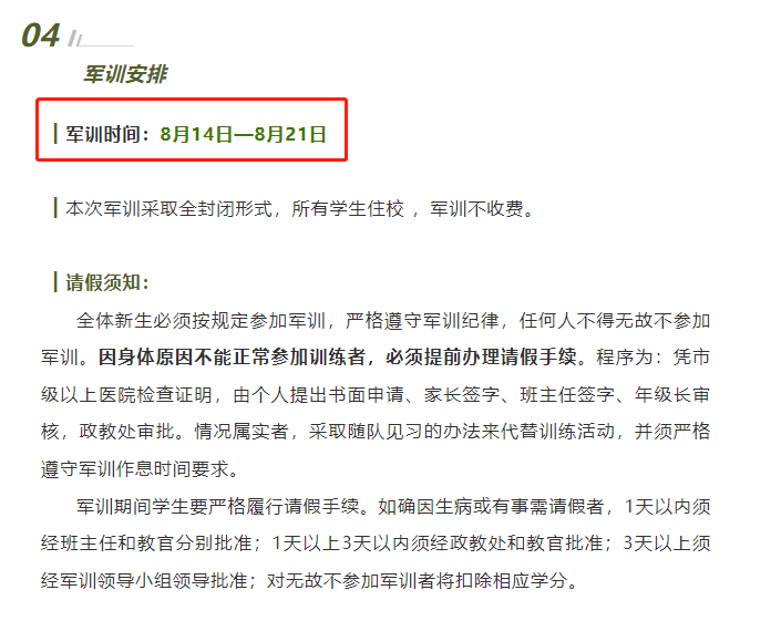
军训时间地点
军训时间:8月17日--8月22日。17日上午8:00报到。(具体报道流程以班主任通知为准)
军训地点:郑州嵩阳中学校园。
军训内容、评价
1.军训内容:由施训单位依照《高级中学学生军事训练教学大纲》,对学生进行国防知识和人民军队光荣传统教育。开营仪式、授旗。会操表演。队形队列基本动作训练、综合训练。整理宿舍内务卫生和校园环境卫生、《中学生日常行为规范》及学校规章制度学习、学唱军歌,熟悉学校生活,培养良好习惯等,主要以课程教学方式实施。
2.评价方式:军训纳入学生的社会实践活动考核内容,按参训表现给予“A、B、C、D”等及评价。全程参加训练,并达到A等次者,记3个学分;B等次者记2个学分;C等次者记1个学分;D等次者不计学分。该评价所得分数计入年度综合考评。
3.评先安排:各班获得A等评价中的优秀者,评为“军训标兵”,颁发证书。
军训纪律要求
1、尊重教官、老师,见到师长要主动问好,讲文明,懂礼貌,团结友善。
2.整个训练期间一切行动听指挥,遵守纪律,不准擅自离开军训集体,严禁私自离校。
3.按时作息,训练时不怕苦、不怕累、不怕脏。
4.爱护花草树木及各种设施,损害公物照价赔偿。
5.讲究公共卫生和个人卫生,不随手乱扔废弃物,见到废弃物要随手捡起。
6.不烫发,不染发,不留怪异发型,不化妆,不佩戴首饰。女生要求齐耳短发或扎马尾辫,男生要求短发(前不过眉、后不过领、侧不过耳),不合格者家长协助整改。
7.军训期间学校统一发放军训服一套(T恤、裤子、帽子、鞋子)
8.认真学习并遵守学校各项管理规定,如有违反纪律情形,将按校规校纪严肃处理。
军训安全要求
1.有先天性心脏病或患有其他不适合剧烈运动疾病的学生,应将病情书面报告给班主任老师和教官(提供市级以上医院证明或病历),由教官决定不参加部分剧烈运动项目的训练,并调整为适宜的训练内容。
2.在训练过程中如果确实因伤病不能坚持时,应向教官报告,经校医诊断、教官允许,可到场边稍事休息,待好转后继续训练;必须请假离校者需经家长跟班主任沟通,年级主任审核后到德育处登记备案,获准后可离校。
军训学习要求
1.主动学习军人纪律严明、听从指挥、作风优良、意志坚强的优秀品格,并将其融入到今后的学习生活中。
2.积极参加部队和学校组织的各项活动,学唱军歌感受优良作风,培养良好习惯,认真学习学校各项规章制度,并能够在以后的学习生活中严格遵守校纪校规。
郑州嵩阳中学
2023年8月8日
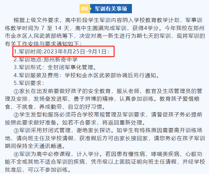
郑州市第十中学

郑州市新奇中学


郑州中学
报到事宜:
8月19日上午8:00凭入学通知书到学生所在班级报到。
8月19——25日,军训7天,军训期间,家长请勿探视学生,以免影响军训效果。
郑州市树人中学

责任编辑:杨萌果