最早8月13日报到!河南多所高校新生报到时间、收费标准公布
随着2023年高招录取进入尾声
多所高校陆续发布
2023年大一新生报到须知
根据安排,
信息工程大学
将于8月13日新生报到
一起来看
郑州大学、河南师范大学、
河南工业大学、中原工学院等高校
大一新生报到须知和注意事项
郑州大学
时间安排
9月2日—3日,本科新生注册报到。9月4日—24日,本科新生军训及入学教育。请同学们尽量按规定时间来校报到,不要提前来校,以免出现接待安排不周给大家带来诸多不便。

河南工业大学
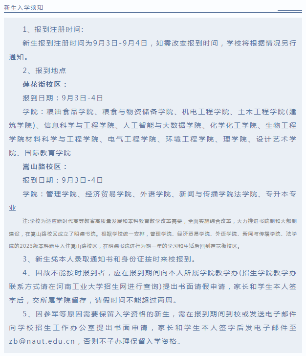
报到注册时间:新生报到注册时间为9月3日-9月4日,如需改变报到时间,学校将根据情况另行通知。

河南科技大学
新生须持录取通知书,在规定时间内按时报到。
报道校区:

信息工程大学
报到时间
2023年8月13日8:00——18:00,如因特殊情况无法按时报到的,请提前3天与学校联系请假,经批准后延期报到。未经请假不按期报到的,取消入学资格。

河南师范大学
报到时间:
新生定于2023年9月9日至10日到校报到。请不要提前或延迟报到,如有特殊原因不能按时报到者,需向所在学院辅导员请假(请假时间从报到之日算起不超过15日)。未请假或请假逾期者,除因不可抗力等正当理由外,视为放弃入学资格。

河南农业大学
报到注册:2023年9月2日-3日
正式上课:2023年9月4日
2023级本科新生报到:2023年9月15日
新生军训:2023年9月16日-28日
新生正式上课:2023年10月7日

华北水利水电大学江淮校区
2023级新生入学分为两个阶段:
第一阶段为网上自助报到,请凭姓名、身份证号和考生号登录我校“智慧迎新”系统(2023年7月30日系统开启,网址https://yx.ncwu.edu.cn),按提示完成个人信息补充,加入班级社群(钉钉群)、办理网上选床位、入校方式登记、上传证件审验、军训服装选购(自愿)、生活用品选购(自愿)及校园通信卡选购(自愿)等自助报到流程,如有需要可办理绿色通道登记;
第二阶段为新生入校报到,江淮校区时间为2023年9月9日-10日。


中原工学院
1、新生报到时间暂定为2023年9月3日(如有变动,以学校官方通知为准);

2、各校区具体报到地点安排如下:
龙湖校区新生报到地点:中原工学院龙湖校区(郑州市新郑双湖经济开发区淮河路1号)
软件学院、数据科学与技术系新生报到地点:中原工学院中原校区(郑州市中原中路41号)
报到时需携带证件:
录取通知书、身份证、高考准考证、高中档案、党(团)组织关系、户口迁移证(仅限迁移户口的新生)
南阳师范学院
报到时间
2023年9月9日-10日。未经请假逾期两周未报到注册者,视为自动放弃入学资格。不能按时入学报到者,应向所在学院提出书面申请,经同意后方可延期报到。

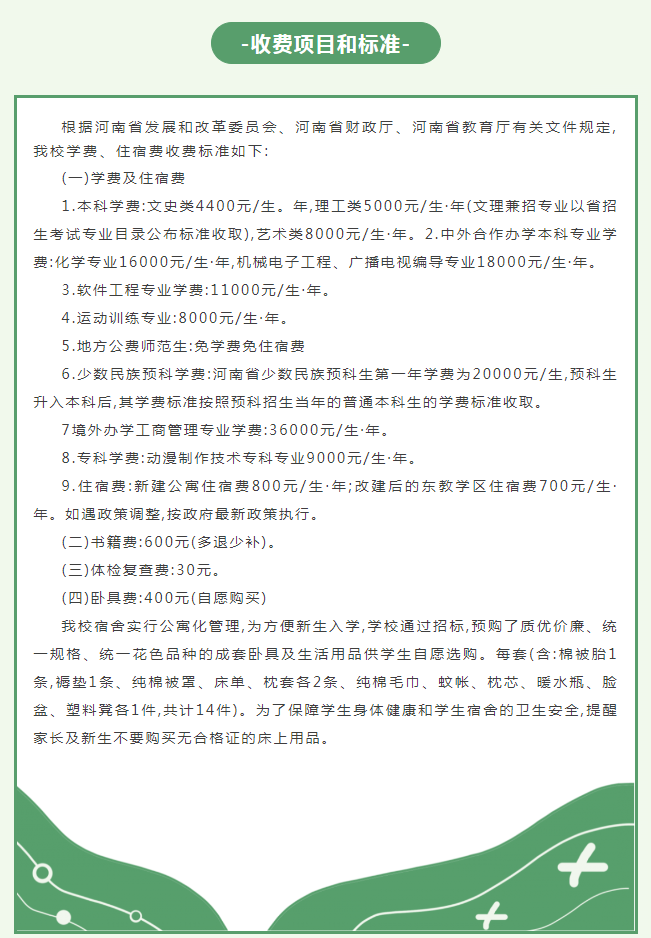
收费标准和项目:

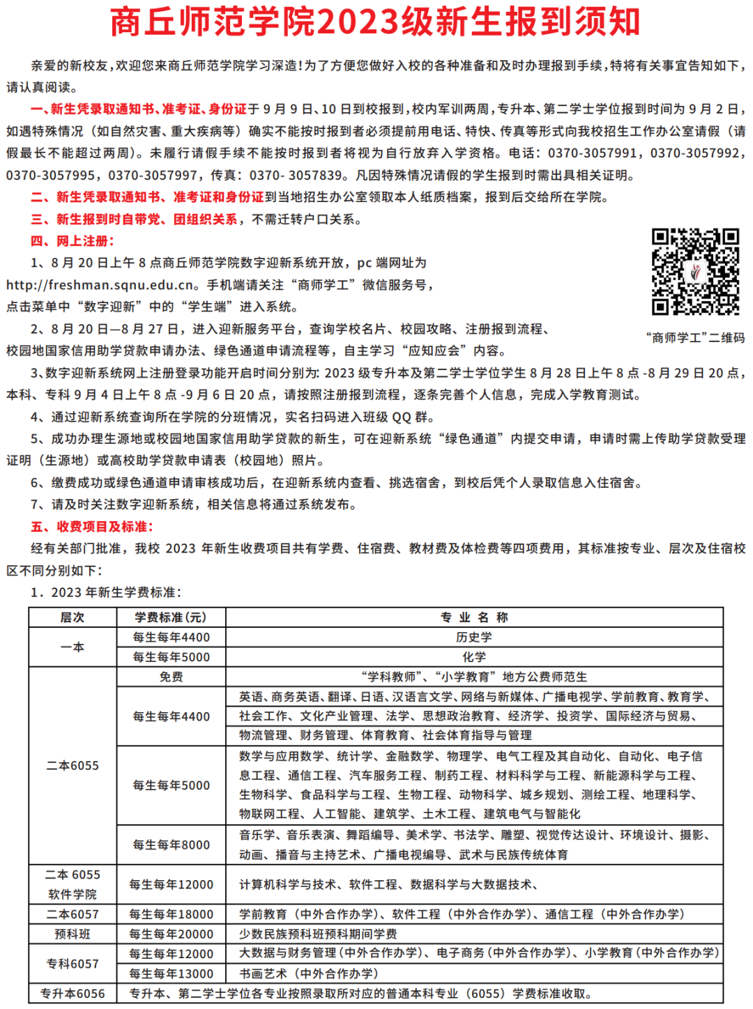
商丘师范学院
报到时间
1、新生凭录取通知书、身份证、准考证于9月9日、10日到校报到,校内军训两周,专升本、第二学士学位报到时间为9月2日,如遇特殊情况(如自然灾害、重大疾病等)确实不能按时报到者,必须提前用电话、特快、传真等形式,向我校招生工作办公室请假(请假最长不能超过两周)。未履行请假手续,不能按时报到者,视为自行放弃入学资格。

周口师范学院
入学时间
请您持录取通知书和准考证于9月9日——10日来校报到。报到时交近期一寸免冠照片4张。如有特殊情况需调整开学时间,学校将另行通知。


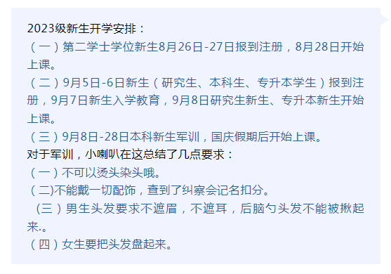
郑州航空工业管理学院
2023级新生开学安排:
(一)第二学士学位新生8月26日-27日报到注册,8月28日开始上课。
(二)9月5日-6日新生(研究生、本科生、专升本学生)报到注册,9月7日新生入学教育,9月8日研究生新生、专升本新生开始上课。
(三)9月8日-28日本科新生军训,国庆假期后开始上课。

南阳理工学院
报到时间
南阳理工学院23届新生:专升本考生9月3日报到;本科生9月8日、9日报到


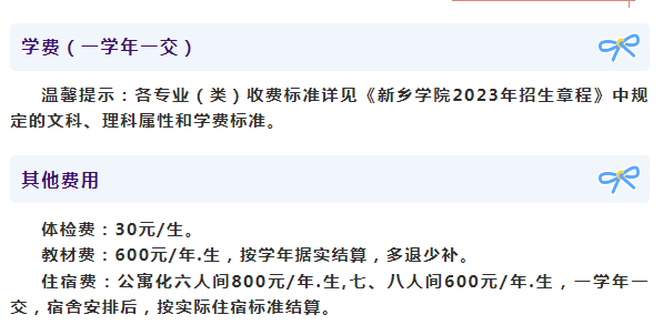
新乡学院
2023级新生报到时间:2023年9月10日
报到地点:河南省新乡市金穗大道191号新乡学院


责任编辑:杨萌果